首页
学校概况
学校简介
领导班子
机构设置
校园掠影
宣传视频
教育教学
专业设置
教育质量
教学成果展示
招生概况
学工管理
学生资助
健康管理
第二课堂
学团活动
党群工作
党建工作
文明创建
校务公开
政府采购信息公开
部门预算
招标与采购
学校公告
部门决算
管理制度
政策法规
招标与采购
政府采购信息公开
部门预算
招标与采购
学校公告
部门决算
管理制度
当前位置:
首页
校务公开
招标与采购
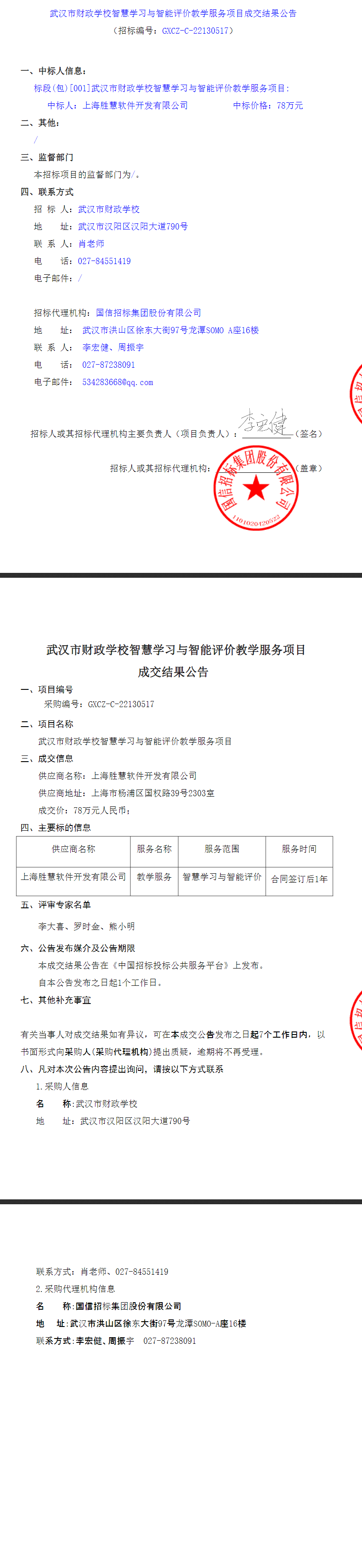
20221219武汉市财政学校智慧学习与智能评价教学服务项目成交结果公告
发布时间:2022-12-20
下一条:
20230504武汉市财政学校2023年工会福利采购成交结果公告